Standards Compliance

Med-SEAL Suite is built on international healthcare interoperability standards to ensure data portability, clinical accuracy, and regulatory alignment.

Standards Matrix

Standard

Version

Component

Usage

HL7 FHIR

R4 (4.0.1)

Medplum

Primary data format for all clinical resources

DICOM

3.0

Orthanc

Medical imaging storage and transfer

DICOMweb

-

Orthanc REST API

Web-based access to imaging data

HL7 v2

2.x

OpenMRS / OpenEMR

Legacy messaging (ADT, ORU)

ICD-10

2024

OpenEMR

Diagnosis coding

SNOMED CT

International

OpenEMR, Medplum

Clinical terminology

LOINC

2.77

Medplum, AI Service

Lab and vital sign coding

RxNorm

-

Medplum, AI Service

Medication terminology + drug interaction lookup

CPT

2024

OpenEMR

Procedure coding

NDF-RT

-

AI Service (A4)

Drug-food interaction database

FHIR R4 Compliance

Med-SEAL uses FHIR R4 as its primary interoperability standard. All data exchange between services uses FHIR resources serialised as JSON.

Capabilities

  • CRUD - create, read, update, delete on all supported resource types

  • Search - parameterised searches with chaining and includes

  • Transactions - atomic batch operations via Bundle resources

  • Subscriptions - event-driven triggers for real-time workflows

  • Terminology - $validate-code, $translate, $lookup operations

  • Validation - $validate against profiles

SMART on FHIR

Agent access control follows SMART on FHIR scoping:

Agent

Scope

A1 (Companion)

patient/Patient.read, patient/Observation.read, patient/Communication.write

A2 (Clinical Reasoning)

patient/Condition.read, patient/MedicationRequest.read, patient/Observation.read

A3 (Nudge)

patient/Communication.write, patient/Flag.write, patient/CommunicationRequest.write

A5 (Insight Synthesis)

patient/*.read, patient/Composition.write

A6 (Measurement)

patient/Observation.read, patient/MeasureReport.write

Terminology Bindings

Key LOINC codes used:

Measurement

LOINC Code

Systolic blood pressure

8480-6

Diastolic blood pressure

8462-4

Blood glucose

2345-7

Heart rate

8867-4

Step count

55423-8

Body weight

29463-7

HbA1c

4548-4

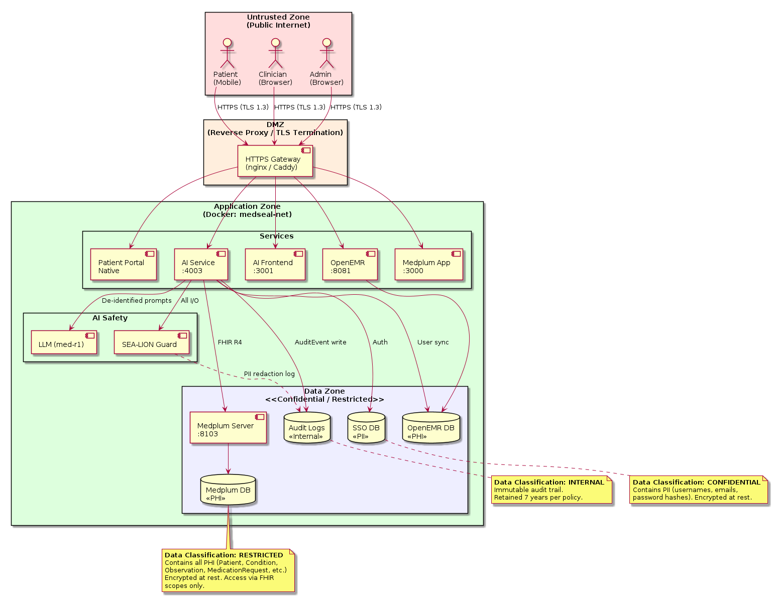
Security Architecture

Network segmentation and trust boundary diagram for IT audit (ISO 27001, HIPAA). Shows data classification levels and access control checkpoints.

@startuml
skinparam componentStyle uml2

rectangle "Untrusted Zone\n(Public Internet)" #FDD {
  actor "Patient\n(Mobile)" as PatientActor
  actor "Clinician\n(Browser)" as ClinicianActor
  actor "Admin\n(Browser)" as AdminActor
}

rectangle "DMZ\n(Reverse Proxy / TLS Termination)" #FED {
  component "HTTPS Gateway\n(nginx / Caddy)" as Gateway
}

rectangle "Application Zone\n(Docker: medseal-net)" #DFD {

  rectangle "Services" {
    component "Patient Portal\nNative" as Portal
    component "AI Service\n:4003" as AISvc
    component "AI Frontend\n:3001" as AIUI
    component "OpenEMR\n:8081" as OE
    component "Medplum App\n:3000" as MedApp
  }

  rectangle "AI Safety" {
    component "SEA-LION Guard" as Guard
    component "LLM (med-r1)" as LLM
  }

  rectangle "Data Zone\n<<Confidential / Restricted>>" #EEF {
    component "Medplum Server\n:8103" as MedSrv
    database "Medplum DB\n<<PHI>>" as MedDB
    database "OpenEMR DB\n<<PHI>>" as OEDB
    database "SSO DB\n<<PII>>" as SSODB
    database "Audit Logs\n<<Internal>>" as AuditDB
  }
}

PatientActor --> Gateway : HTTPS (TLS 1.3)
ClinicianActor --> Gateway : HTTPS (TLS 1.3)
AdminActor --> Gateway : HTTPS (TLS 1.3)

Gateway --> Portal
Gateway --> OE
Gateway --> AIUI
Gateway --> MedApp
Gateway --> AISvc

AISvc --> Guard : All I/O
AISvc --> LLM : De-identified prompts
AISvc --> MedSrv : FHIR R4
AISvc --> SSODB : Auth
AISvc --> AuditDB : AuditEvent write

Guard ..> AuditDB : PII redaction log

MedSrv --> MedDB
OE --> OEDB
AISvc --> OEDB : User sync

note bottom of MedDB
  **Data Classification: RESTRICTED**
  Contains all PHI (Patient, Condition,
  Observation, MedicationRequest, etc.)
  Encrypted at rest. Access via FHIR
  scopes only.
end note

note bottom of SSODB
  **Data Classification: CONFIDENTIAL**
  Contains PII (usernames, emails,
  password hashes). Encrypted at rest.
end note

note bottom of AuditDB
  **Data Classification: INTERNAL**
  Immutable audit trail.
  Retained 7 years per policy.
end note
@enduml